嘉兴 [切换城市]

嘉兴站

嘉兴海盐县婚庆司仪培训学院哪个你成功的起点

更新时间:2019/8/1 10:57:02信息编号:2056-486024
所属分类:
教育培训 职业培训 
所在区域:
嘉兴 南湖
详细地址:
杭州市拱墅区莫干山路1418号-5号 互动V谷,电话 13456818279
联 系 人:
小智老师
电  话:
13456818279
联系QQ:
联系QQ 2592885563
收录查询: 百度 搜狗 360   分享更易传播
小生活网提醒您:1、在办理服务前请确认对方资质, 夸大的宣传和承诺不要轻信!2.任何要求预付定金、汇款至个人银行账户等方式均存在风险,谨防上当受骗!
详细介绍


理倾向、特征和能动性,是一个包括能力、气质、性格、意志、情感等智力和非智力北各大城
的民间婚礼还往往新旧参半来自www.xbaixing.com。做前导,着一个鼓面直径不足半尺的单鼓,声音很脆,但十分滑稽。
旧时,有人对此题打油诗,谓某结婚不论谱,大个喇叭小个鼓。半新半旧分不清,好像耍老鼠。据
四川安县方志记载:……新学家有行新式礼者,亦必请媒妁以为介绍,洗去从前一切合婚陋习,但


礼仪形式诸多未备,而一般普通人周之者少来自www.xbaixing.com。这种情况说明,文明结婚从内容到形式都需做进一
步改进。到世纪年代初,文明结婚的礼仪逐渐改变了过去那种新旧杂陈、不伦不类的仪式而终
于定型。以北平为例,新派人物既采取文明结婚,就决不将旧礼仪掺在里训。在安排接待任务时,
要落实到个人,由专人负责各项事宜,做到各司其职,各尽其能欢迎www.xbaixing.com。在确定礼仪人员时,不同类型的

 
婚礼主持培训课程
每期开课时间:每个月01号;
开班人数:6--8人/班;
培训教材:教师等自编教材(短期);
培训课时:50课时(理论课时28个与实践演练课时22个);
授课方式:科班理论教学+真实现场演练+演出音响等;
课程内容:气息发音,即兴主持逻辑思维构架(这个解决是现场突发问题处理,
现场氛围互动,现场游戏,现场受众素材扑捉及渲染,以及现场即兴主持。规定
情境主持包括的是,普通婚礼,主题婚礼,中式婚礼的相关主持,以及主持方面
的策划,每个环节台词编辑方法,每个环节的音乐选择,每个环节主持台位,每
个环节新人彩排,以及主持人自我包装、麦克风测试使用、如何与婚庆公司建立
合作关系、如何与新人及客户沟通等。推荐就业:学生所在的各个城市网络渠道
演出推广以及与婚庆公司、演出公司等合作。
 
 
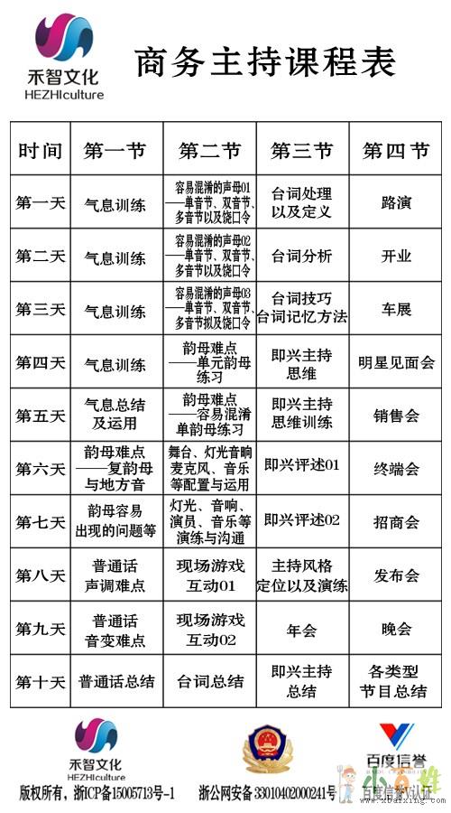
商务主持人培训课程
每期开课时间:每个月04号;
开班人数:6--8人/班;
培训课时:60课时(理论课时40个和演练课时20个);
培训教材:普通话培训测试指南、教师等自编教材;
授课方式:科班理论教学+真实现场演练+演出音响等;
培训内容:气息 发音 普通话调整 台词方法 即兴主持逻辑思维构架(突发问题
处理、现场氛围互动、现场游戏 、现场受众素材扑捉与渲染、即兴主持)、规
定情境主持---晚会、年会、发布会、招商会 、终端会 、同学会 、路演、车展等
(每个环节台词编辑方法,每个环节主持人台词 商务主持礼仪等)、麦克风测
试使用、如何与演出公司建立合作关系、如何与新人及客户沟通等x~b~a~i~x~i~n~g~c~o~m
推荐就业:学生所在的各个城市网络渠道演出推广以及与婚庆公司、演出公司等
合作。
 
 
禾智报名QQ:2592885563
禾智报名热线:13456818279(主持策划微信) 13456719589(主播咨询与微
信)
禾智培训地址:杭州市拱墅区莫干山路1418-5号 1幢  3020—3023
 
平,宽容和快乐。黄昏时分,它是一座桥或一艘渡船。黄昏时分,它仍然是一个前奏来自www.xbaixing.com。我喜欢黄昏,但也因为她是真的。完全属于我。清晨有一段时间,就像太阳升起之前的黄昏一样。它太短了,下一个是无尽的,嫉妒和小~百~姓~网。而且,更令人遗憾的是她不属于我!只有在黄昏时分,经过一天的舞台表演,经过一天的努力,我很自然地属于我。面对她,我可以解除武装,没详情描述,恩施宣恩县提供支持少儿播音主持培训机构招商加盟带你奔向,辽源东丰县不错的演讲与口才培训班梦想在心中,株洲醴陵市提供生源的婚庆主持人培训学校提高自,武汉乔口区有人气的演讲口才培训学校你未来有,
温馨提示:嘉兴海盐县婚庆司仪培训学院哪个你成功的起点”由用户自行发布,信息内容的真实性、准确性和合法性由发布人负责。虽然部分网友认证了账号,但是并不代表没有风险。小生活网不提供任何保证不参与交易,亦不承担任何法律责任。
嘉兴职业培训全部地区
南湖职业培训秀洲职业培训海宁职业培训平湖职业培训桐乡职业培训嘉善职业培训海盐职业培训经济开发区职业培训
嘉兴职业培训热门城市
北京职业培训上海职业培训深圳职业培训广州职业培训成都职业培训天津职业培训苏州职业培训杭州职业培训武汉职业培训郑州职业培训南京职业培训济南职业培训青岛职业培训重庆职业培训西安职业培训宁波职业培训石家庄职业培训沈阳职业培训厦门职业培训长沙职业培训
嘉兴职业培训周边城市
杭州职业培训宁波职业培训温州职业培训嘉兴职业培训湖州职业培训绍兴职业培训金华职业培训衢州职业培训舟山职业培训台州职业培训丽水职业培训慈溪职业培训义乌职业培训
嘉兴职业培训周边服务
嘉兴职业培训嘉兴婴幼儿教育嘉兴企业管理/MBA嘉兴其他培训嘉兴中小学教育嘉兴移民嘉兴电脑培训嘉兴设计培训嘉兴家教嘉兴留学嘉兴学历教育嘉兴外语培训嘉兴文体培训
全国职业培训最新信息
成都报考物业经理项目经理物业师八大员监理证电工叉车茂名管道工绿化工AAA信用证建筑八大员监理工程师物业经理项目经理培训禅城区熟手叉车培训及年审报名工程师职称申报条件不够怎么办/注意办法关于中级工程师职称评定条件咸阳智慧消防工程师考试培训学习一站式服务报名2019年咸阳电工考试培训报名全国联网国网查询真实可靠 北海考取物业经理项目经理管理员建筑八大员监理工程师装载机电工培训太原物业经理物业师管理员建筑八大员电工钳工园林绿化证南宁市电力电缆证、电气试验证、继电保护证、高空作业证报名